
緊急事態宣言が解除される地域が増えてきた中、まだまだ気を緩められない日々が続いています。経済的にも休業要請が発令されすぐに影響がでた業種もあれば、後になってから影響が出てくる業種もございます。今回は、今から資金調達を行いたいとお考えの京都府下(宇治市・城陽市を含む)の事業者様は「京都府・京都市新型コロナウイルス感染症対応資金」の融資制度を活用されてはいかがでしょうか。現在、日本政策金融公庫が先行してコロナ対策の資金貸付を開始した影響もあり大変混雑しています。場合によっては、申込から融資実行まで約2ヶ月要した会社様も見受けられます。京都府・京都市新型コロナウイルス感染症対応資金は、金融機関が窓口になり手続きを行ってくれて、保証協会の方が早いという情報もあり、今回の記事でご案内させて頂きます。
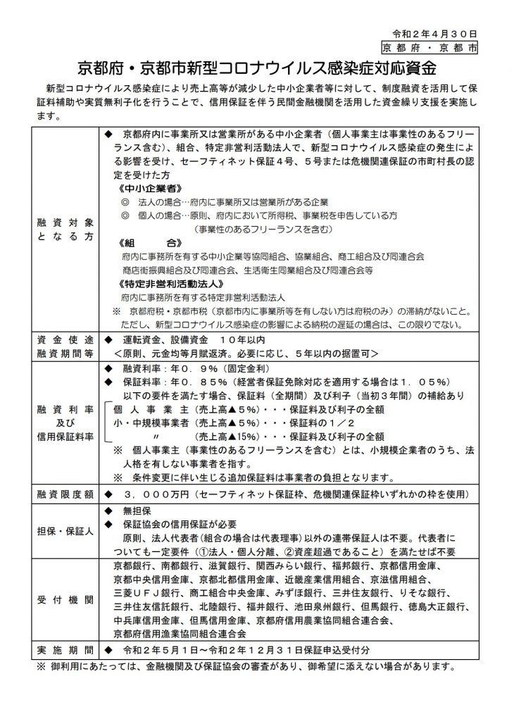
【京都府・京都市新型コロナウイルス感染症対応資金】

先ずは、お取引されています金融機関や税理士へご相談されてみてはいかがでしょうか。要件を満たせば保証料(全期間)及び利子(当初3年間)を補給して頂けます。さらに、利子補給期間が過ぎましても利率は年0.9%固定となりますので安心です。個人事業主様なども売上高0.5%ダウンと要件が満たしやすいので、今後、資金調達が必要だとお考えの方はご検討されてみてはいかがでしょうか。
▶京都府・京都市新型コロナウイルス感染症対応資金リーフレット












